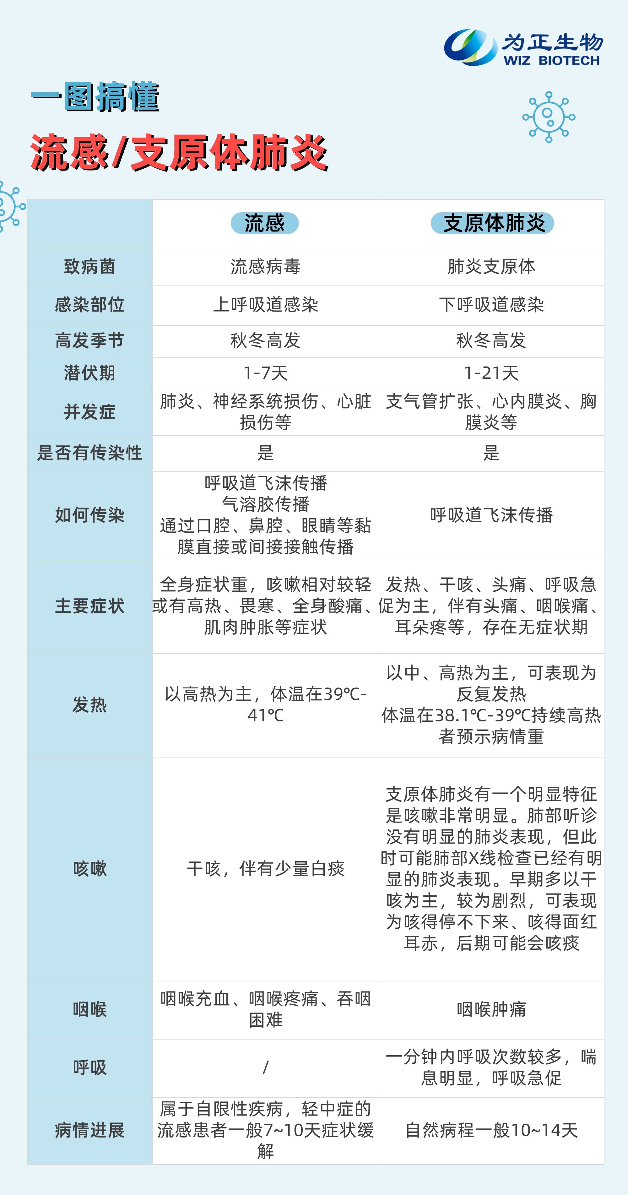
每到秋冬季节,天气转凉、气候急剧变化,各种病毒细菌就跟着来了,其中流感和支原体肺炎也开始呈现高发趋势。这两种疾病属于不同的呼吸道疾病,但是都有发热、咳嗽的症状,如果不认真对待,很容易混淆,导致误诊或延误治疗。

到底应该怎么区分两者呢?一文教你分辨~

易感人群要重点防护
流感的高危人群主要包括以下几类:
1.儿童和老人:儿童是流感的高危人群,也是重症流感的高危人群,每年季节性流感期间全球有300万-500万例重症患儿。老年人也比较容易出现呼吸系统的疾病,在感染流感后病情通常较重,病情进展快,出现肺炎的几率高于青壮年。
2.伴有以下疾病或状况者:慢性呼吸系统疾病、心血管系统疾病(高血压除外)、肾病、肝病、血液系统疾病、神经系统及神经肌肉疾病、代谢及内分泌系统疾病、恶性肿瘤、免疫功能抑制等。
3妊娠期女性:妊娠期女性如果患上流感相关肺炎,容易增加早产及胎儿死亡风险。
预防流感的有效方式之一就是接种流感疫苗。国家卫生健康委近期指出,符合疫苗接种适应证的群众建议尽快接种流感疫苗。如果还没能接种流感疫苗,又和已经确诊或疑似流感的患者密切接触,建议在接触后48小时内,按医生指导预防性服用抗流感病毒药物,并尽快接种流感疫苗。
肺炎支原体肺炎是我国5岁及以上儿童最主要的社区获得性肺炎。近年发病率也在升高,如何早期发现重症和危重症病例、合理救治、避免死亡和后遗症的发生是MPP诊治的核心和关键问题。儿童肺炎支原体肺炎诊疗指南(2023年版)指出,MP培养是诊断MP感染的“金标准”,但由于 MP培养需要特殊条件且生长缓慢,难以用于临床诊断。MP-IgM抗体一般在感染后4~5d出现,MP抗体测定可作为早期感染的诊断指标,适合门急诊患儿快速筛查,但MP抗体测定也可出现假阳性,因此判定抗体检测结果务必结合临床和影像学特征作综合分析。

参考文献:
[1]潘锋.儿童是流感易感人群和重症高危人群.妇儿健康导刊,2024,3(10):12-14.
[2]徐元英.流感高发季,高危人群如何防治.家庭医药(快乐养生),2020(4):55-55.
[3]中华人民共和国国家卫生健康委员会,赵顺英,钱素云,陈志敏,高恒妙,刘瀚旻,张海邻,刘金荣.儿童肺炎支原体肺炎诊疗指南(2023年版).新发传染病电子杂志,2024,9(1):73-79.
关注微信公众号Copyright© 伟德国际(bv1946·源于英国)官方网站-Officials Website 版权所有 闽ICP备15011847号-1