近日,伟德国际1946官网全资子公司长沙正鹭医疗科技有限公司4款产品获得了国家医疗器械注册证,将满足包括三甲医院、区县级医院、基层卫生服务机构等各类医疗卫生机构的检测需求。
首选指标 不容小觑 #
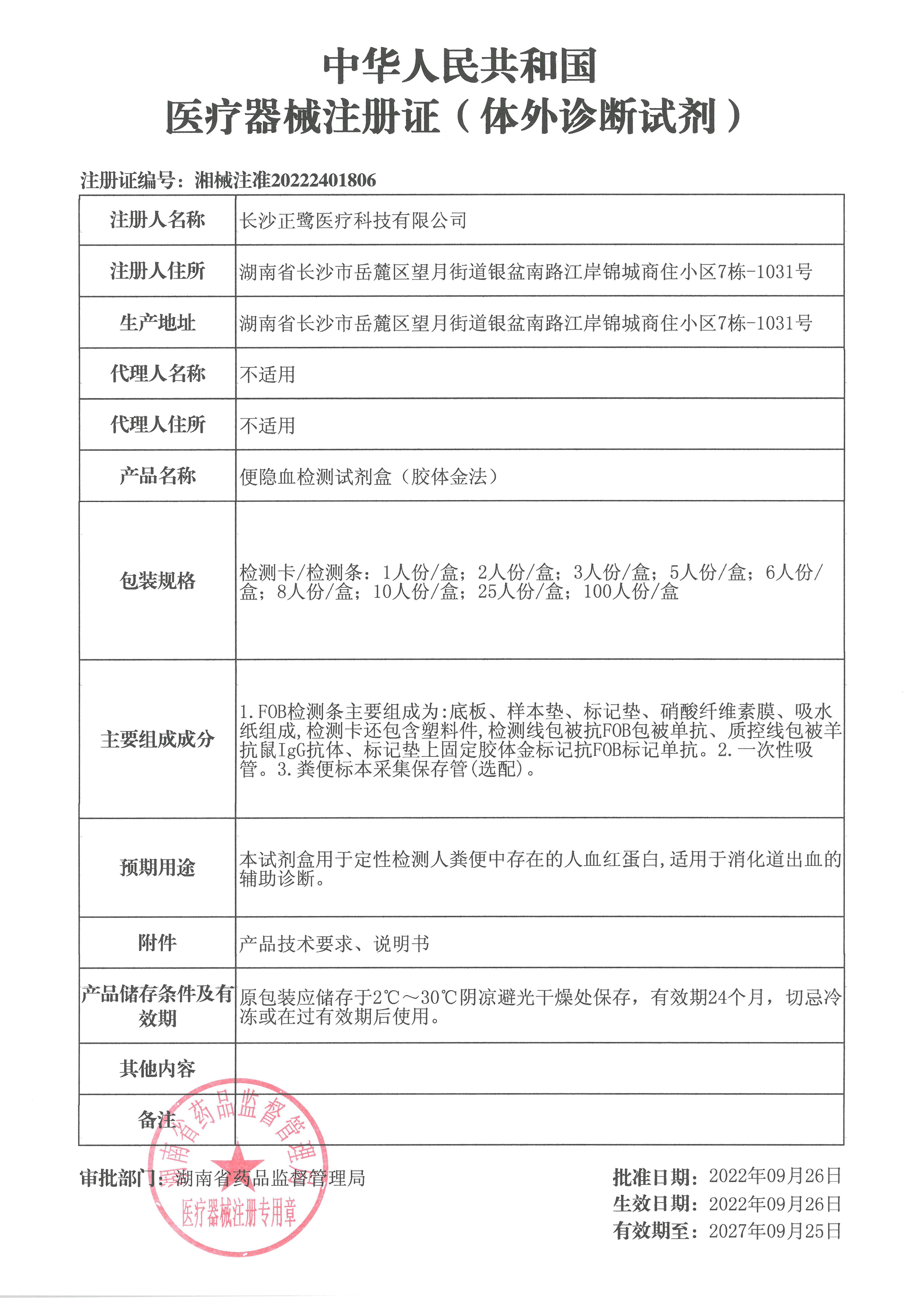
便隐血检测试剂盒(胶体金法)
便隐血无法通过肉眼直接发现,导致绝大多数早期消化道恶性肿瘤患者无法及时发现并早期干预治疗,从而延误了治疗的最佳时机。而传统基于化学法的大便隐血试验检查结果容易受饮食、药物等因素影响。

便隐血检测试剂盒(胶体金法)直接对受检者粪便样本中的人血红蛋白进行检测,优势突出,不受饮食、药物等因素的干扰,操作简便、经济实惠、特异性强、准确度高,可丰富各级医疗卫生机构的消化道出血性疾病检测需求的选择。
更准确也更可靠 #
钙卫蛋白/便隐血检测试剂盒(胶体金法)
当前,我国结直肠癌已成为了恶性肿瘤的第二杀手,即使在过去20年里,我国恶性肿瘤的防治水平不断提高,结肠癌却依然无法得到控制,特别是年轻患者的发病率还在上升。随着结直肠癌在全球范围的疾病负担持续加剧,结直肠癌防控及减轻显得至关重要。

伟德国际1946官网开创了国内首个钙卫蛋白/便隐血检测试剂盒(胶体金法)联合检测项目,为肠道出血及炎症病变辅助诊断。
感染领域最新标志物 #
肝素结合蛋白测定试剂盒(荧光免疫层析法)
脓毒症并不是普通感染,而是多种感染性疾病不断发展,最终可能导致死亡的共同最后路径。脓毒症是一个全球性公共卫生问题,据统计,全球每年约有超1800万严重脓毒症病例,在ICU中脓毒症的死亡率要高达20%-45%,且脓毒症的高死亡率与延迟诊断和治疗不当有直接关系。
通过文献检索发现,针对脓毒症问题,早在2017年,世界卫生组织就提出了“预防、诊断和临床处理一体化干预”的理念,2018年,我国急诊领域一批权威专家也率先提出了“预防脓毒症行动”(PSCC)。

伟德国际1946官网及其子公司积极响应医疗检测需要,加入共同解决脓毒症问题。目前,研发的这款肝素结合蛋白测定试剂盒(荧光免疫层析法),检测方便,准确度高,15分钟读取结果,可以为临床医生在脓毒症的早期诊断、预后判断以及治疗效果监测等方面提供有价值的信息。
普查、筛查首选方式 #
胃蛋白酶原Ⅰ∕胃蛋白酶原Ⅱ∕胃泌素17测定试剂盒(荧光免疫层析法)
胃癌是一种令人闻风丧胆的疾病,它在早期通常没有明显的症状,因此很难被察觉到,由于缺乏“未病先防、既病防变”意识,多数患者确诊时已为进展期,失去了治愈的机会,然而实际上,早期胃癌的5年生存率可达90%以上。可见,早期胃癌筛查很重要。目前,内镜及内镜下活检是诊断胃癌的金标准,但检查为侵入性,价格也相对昂贵,不适用于普查和筛查。

“胃功能三项又称“血清学活检”,可以作为胃部病变的初步筛查选择。”该检查方式操作简单方便,具有较高的诊断准确率,有助于辅助筛查早期胃癌病变,评估胃黏膜、胃窦、胃体粘膜功能,评估胃底、胃体萎缩风险。
伟德国际1946官网作为一家从事快速诊断试剂与仪器研发、生产、销售的高科技公司,始终以“专注诊断科技,提高生命质量”为宗旨,着眼技术创新,开发POCT的检测试剂和仪器,以期成为POCT快速诊断医疗领域的领先者。目前,伟德国际1946官网在国内外已获证试剂菜单超120项,覆盖新冠解决方案、胃肠功能、感染、传染病、甲功、艾滋等系列产品;已拥有抗原抗体原料研发和制备平台、成熟的免疫层析技术平台,化学发光平台,并着力布局于微流控、分子诊断等平台。
参考资料:
[1] 陈平,徐莹,吴云林.消化内镜在早期胃癌诊断中的应用进展.诊断学理论与实践,2022,21(5):551-554.
[2] 林小飞,顾小海,于春琳,朱红利,吴云朵,张军,王玉美.儿童脓毒症的诊断进展.中国医药导报,2021,18(4):45-48.
[3] 胃癌诊疗指南(2022版)
分享到:
关注微信公众号Copyright© 伟德国际(bv1946·源于英国)官方网站-Officials Website 版权所有 闽ICP备15011847号-1