近日,伟德国际1946官网有3个产品获得产品注册证,分别是血红蛋白测定试剂盒、降钙素原/白介素-6测定试剂盒、C-反应蛋白/血清淀粉样蛋白A测定试剂金。
一、血红蛋白测定试剂盒(荧光免疫层析法) 闽械注准20222400120

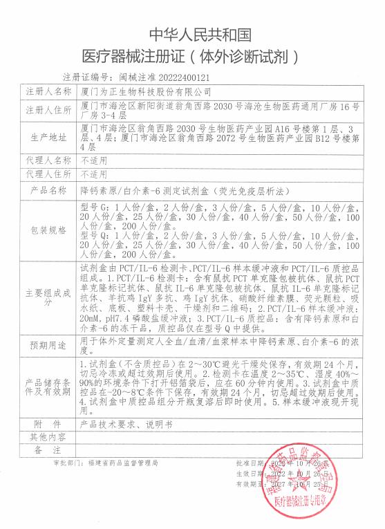
二、降钙素原/白介素-6测定试剂盒(荧光免疫层析法) 闽械注准20222400121

三、C-反应蛋白/血清淀粉样蛋白A测定试剂金(荧光免疫层析法)闽械注准20222400122

关注微信公众号Copyright© 伟德国际(bv1946·源于英国)官方网站-Officials Website 版权所有 闽ICP备15011847号-1